Version Control and Querying
Understanding Deep Lake's Version control and Querying Layout
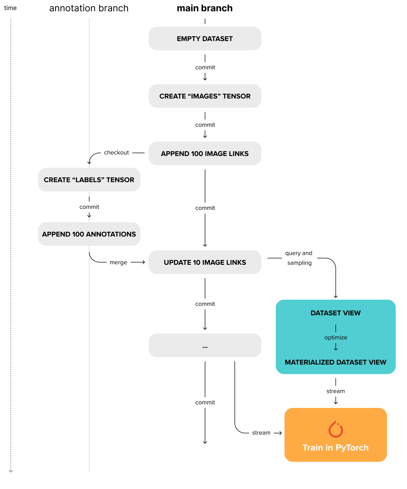
Understanding the Interaction Between Deep Lake's Versions, Queries, and Dataset Views.

Version Control HEAD Commit
Last updated
Was this helpful?