Version Control and Querying
Understanding Deep Lake's Version control and Querying Layout
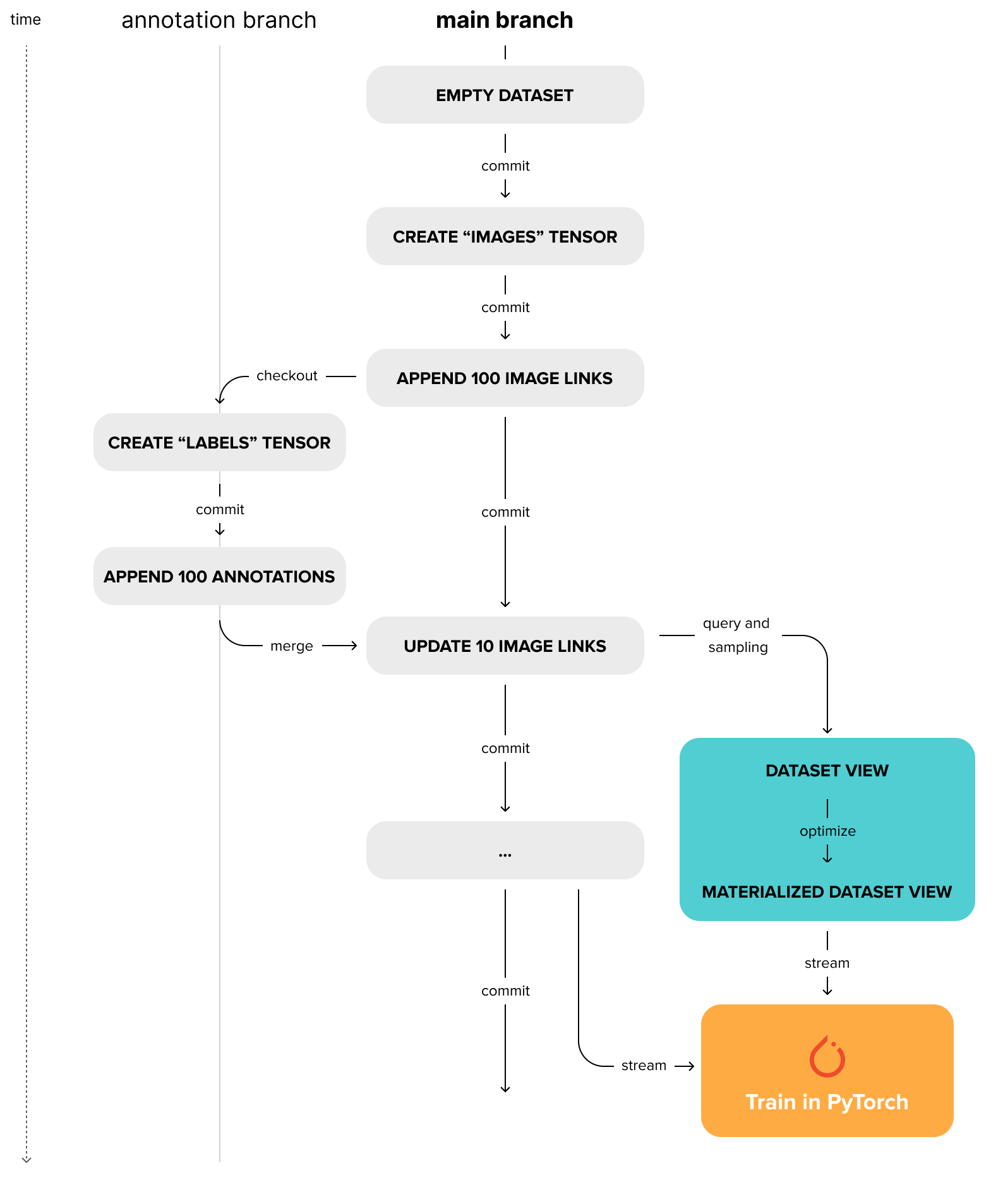
Understanding the Interaction Between Deep Lake's Versions, Queries, and Dataset Views.

Version Control HEAD Commit
Was this helpful?